当前位置: 首页 · 要闻与快讯 · 正文

广西畜禽繁育与疾病防控重点实验室获批2022年度自治区重点实验室

2022/10/11 21:18    阅读:

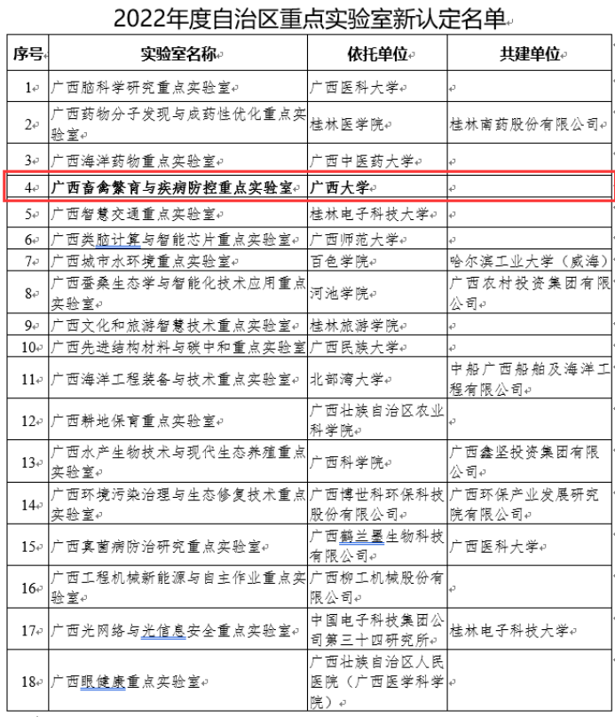
       930日,广西壮族自治区科学技术厅公布了2022年度自治区重点实验室新认定名单,全区共有18个重点实验室通过认定,其中包括了公司申报的“广西畜禽繁育与疾病防控重点实验室”。

广西畜禽繁育与疾病防控重点实验室以“同一个健康”以及畜牧兽医学科融合发展为理念、凝聚公司畜牧兽医学科高水平人才团队、针对解决制约广西畜牧业高质量发展的技术瓶颈而建立。实验室将围绕生物育种、健康养殖等国家重大战略需求和华南及边疆民族地区农业经济稳定等重大需求,充分利用威廉希尔WilliamHill畜牧学和兽医学两大学科的优势,设置动物繁殖调控、动物遗传育种、动物营养调控、动物疾病防控和兽用药品研发五个研究方向,以培育猪、家禽和牛羊优良新品种,研发健康养殖新技术、解决畜禽高效健康养殖中存在的重大科学和技术问题为目标,通过加强动物繁殖与动物生物技术、动物疫病预防与控制、水生生物健康养殖与营养调控和兽药研发四个研究技术平台的建设以及畜禽繁殖育种、饲料营养和疾病防控等方面科研人才队伍水平的建设,提升科学研究、人才培养和社会服务的能力和水平,服务全区畜牧业高质量发展和产业转型升级,建成区域特色、广西一流以及在国内外具有重要影响力的研究和国际交流合作平台。

 

附:2022年度自治区重点实验室新认定名单

 

 

 

 




关闭